注册
闽南网 > 新闻中心 > 福建 > 福建新闻 > 正文

2015年福建高三省质检语文试题及答案下载(图文版)

来源:闽南网综合 2015-04-10 09:33 http://www.mnw.cn/ 海峡都市报电子版

2015年福建高三省质检语文试题9

2015年福建高三省质检语文试题9

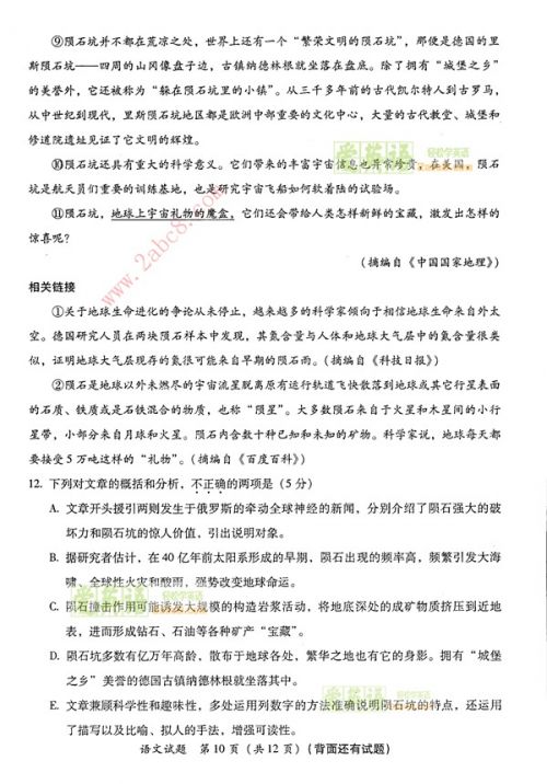
2015年福建高三省质检语文试题10

2015年福建高三省质检语文试题10

2015年福建高三省质检语文试题11

2015年福建高三省质检语文试题11

2015年福建高三省质检语文试题12

2015年福建高三省质检语文试题12

相关阅读:
新闻 娱乐 福建 泉州 漳州 厦门
猜你喜欢:
已有0条评论
热门评论:
频道推荐
  • 莆田市推进全国文明城市常态化创建工作会议
  • 戴龙成到湄洲湾职业技术学院宣讲党的二十届
  • 付朝阳到基层宣讲党的二十届四中全会精神并
  • 新闻推荐
    @所有人 多项民生礼包加速落地快来查收 三峡大坝变形?专家:又有人在恶意炒作 北京新一波疫情为什么没出现死亡病例? 戴口罩、一米线 疫情改变了哪些习惯? 呼伦贝尔现幻日奇观 彩虹光带环绕太阳
    视觉焦点
    石狮:秋风起,紫菜香 石狮:秋风起,紫菜香
    石狮环湾生态公园内粉黛乱子草盛放 石狮环湾生态公园内粉黛乱子草盛放
    精彩视频
    一个产业 共富一方 | 洛江永安:蝴蝶兰“飞”入小山村,带来“花”样新生活(视频)
    一个产业 共富一方 | 洛江永安:蝴蝶兰“飞”入小山村,带来“花”样新生活(视频)
    医解百科丨立冬进补 不是大补特补(视频)
    医解百科丨立冬进补 不是大补特补(视频)
    专题推荐
    关注泉城养老服务 打造幸福老年生活
    关注泉城养老服务 打造幸福老年生活

    闽南网推出专题报道,以图、文、视频等形式,展现泉州在补齐养老事业短板,提升养老服

    新征程,再出发——聚焦2021年全国两会
    2020福建高考招录
     
    48小时点击排行榜
    福建省人大常委会领导赴基层宣讲党的二十 以下哪一项是智慧景区管理师的主要职责? 张毅恭调研城市工作 缅怀!中国工程院院士沈闻孙逝世 一个产业 共富一方 | 洛江永安:蝴蝶兰“ 一个产业 共富一方 | 洛江永安:蝴蝶兰“ 省外闽籍社科专家为福建“十五五”发展建 再会“深珠”,共赴“十五五”新征程