注册
闽南网 > 新闻中心 > 福建 > 福建新闻 > 正文

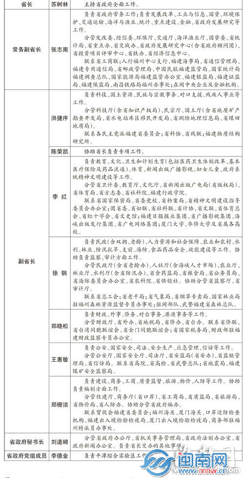
福建省政府公布11领导分工调整 附分工信息详细表

来源:闽南网 2015-03-02 08:03 http://www.mnw.cn/ 海峡都市报电子版
[摘要]福建省政府门户网站,公布了调整后的11位福建省政府领导分工信息。

  闽南网3月2日讯 2015年初以来,福建省政府领导层发生人事变化,其中陈冬不再担任副省长(现任省委常委、政法委书记),副省长陈荣凯当选为省政协副主席,王惠敏、郑栅洁增选为副省长,这也意味着省政府领导分工将进行调整。福建省政府门户网站“中国福建”,于近日更新了福建省政府领导信息栏,公布了调整后的11位福建省政府领导分工信息。详见右表。(海都记者 练仁福)

11月 福建省领导分工信息

福建省领导分工信息

相关阅读:
新闻 娱乐 福建 泉州 漳州 厦门
猜你喜欢:
已有0条评论
热门评论:
频道推荐
  • 守牢民生安全底线 激发经营主体活力——访
  • 2025年学前教育普及普惠县(市、区)名单公
  • 李德茂当选莆田市人大常委会副主任
  • 新闻推荐
    @所有人 多项民生礼包加速落地快来查收 三峡大坝变形?专家:又有人在恶意炒作 北京新一波疫情为什么没出现死亡病例? 戴口罩、一米线 疫情改变了哪些习惯? 呼伦贝尔现幻日奇观 彩虹光带环绕太阳
    视觉焦点
    石狮:秋风起,紫菜香 石狮:秋风起,紫菜香
    石狮环湾生态公园内粉黛乱子草盛放 石狮环湾生态公园内粉黛乱子草盛放
    精彩视频
    招4723人!2026年福建省考公告发布!年龄放宽至38周岁
    招4723人!2026年福建省考公告发布!年龄放宽至38周岁
    “马上成功” !泉州大坪山郑成功铜像火了
    “马上成功” !泉州大坪山郑成功铜像火了
    专题推荐
    关注泉城养老服务 打造幸福老年生活
    关注泉城养老服务 打造幸福老年生活

    闽南网推出专题报道,以图、文、视频等形式,展现泉州在补齐养老事业短板,提升养老服

    新征程,再出发——聚焦2021年全国两会
    2020福建高考招录
     
    48小时点击排行榜
    “太常寺”是古代掌管什么事务的机构?蚂 国民党发布新人事,郑丽文幕僚杨永明、蔡 永春县万安公园主体工程全面完工 太原市人民代表大会常务委员会任免名单 福州港新年首趟风电设备“乘风”出海 聚力谋发展 争先谱新篇 蔡战胜参加鲤城南 福建将于3月起调整工伤保险费率 办结案件24.02万件 司法为民新刻度——20