注册
闽南网 > 新闻中心 > 福建 > 福建新闻 > 正文

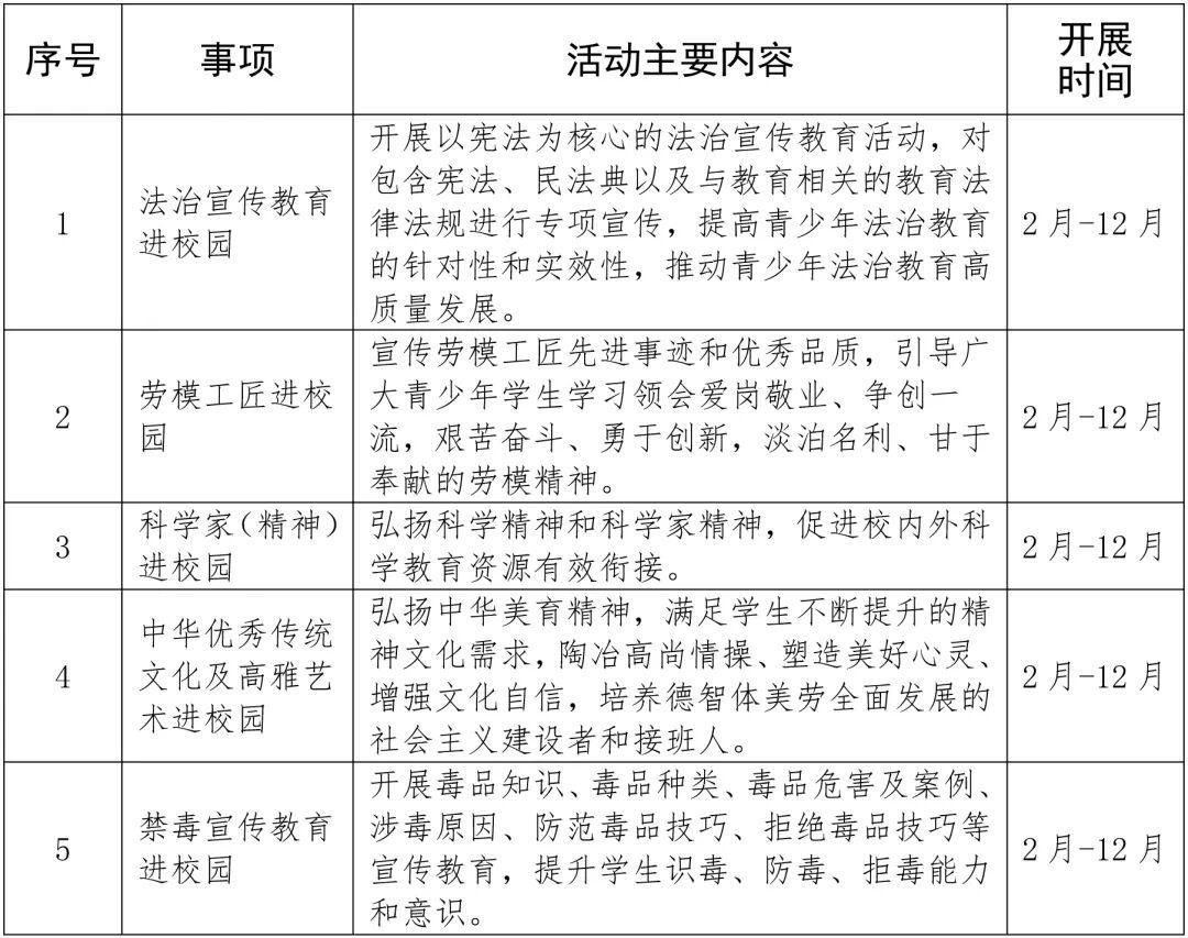
2026年福建省省级层面社会事务进校园白名单公布

来源:福建教育微言 2026-03-04 10:40 http://www.mnw.cn/

  为贯彻落实中央教育工作领导小组秘书组关于开展规范社会事务进校园为中小学教师减负专项整治工作要求,进一步推进落实减轻中小学教师非教育教学负担,省教育厅公布2026年福建省省级层面社会事务进校园白名单。

2026年福建省省级层面社会事务进校园白名单

原标题:2026年福建省省级层面社会事务进校园白名单公布
责任编辑:方迪
相关阅读:
新闻 娱乐 福建 泉州 漳州 厦门
猜你喜欢:
已有0条评论
频道推荐
  • 金井新城绿道一期贯通工程基本完工
  • 平潭上楼村白玉蜗牛示范基地扩建项目稳步推
  • 闽侯南通物流中心三期下月投用
  • 新闻推荐
    @所有人 多项民生礼包加速落地快来查收 三峡大坝变形?专家:又有人在恶意炒作 北京新一波疫情为什么没出现死亡病例? 戴口罩、一米线 疫情改变了哪些习惯? 呼伦贝尔现幻日奇观 彩虹光带环绕太阳
    视觉焦点
    石狮:秋风起,紫菜香 石狮:秋风起,紫菜香
    石狮环湾生态公园内粉黛乱子草盛放 石狮环湾生态公园内粉黛乱子草盛放
    精彩视频
    闽超泉州队发布队徽、吉祥物
    闽超泉州队发布队徽、吉祥物
    寻迹百年天一 读懂时光里等待的浪漫#漳州 #2026年福建省文旅经济发展大会
    寻迹百年天一 读懂时光里等待的浪漫#漳州 #2026年福建省文旅经济发展大会
    专题推荐
    世遗泉州
    世遗泉州

    挖掘泉州的乡村之美、名桥之美、名山之美、饮食之美,让时代记忆在城市更新中重焕荣光

    新质生产力在泉州
    何以中国·向海泉州
     
    48小时点击排行榜
    青岛市人民代表大会常务委员会任免名单 南方大范围降雨持续 北方多地气温波动中 “强屏”背后的产业跃升 百年流苏映春光 修好政德才能出好政绩 李强同阿联酋阿布扎比王储哈立德会谈 赵乐际同新西兰议长布朗利会谈 丁薛祥将访问土库曼斯坦、作为习近平主席